BLANTERWISDOM101

Hear That Roar: Unveiling the 1978 K10 Horn Wiring Diagram for Classic Truck Enthusiasts!

Monday, December 11, 2023

Hear That Roar: Unveiling the 1978 K10 Horn Wiring Diagram for Classic Truck Enthusiasts!

"Unlock the secrets of your 1978 K10 with our expert guide to the horn wiring diagram. Gain precision in troubleshooting for a flawlessly tuned vintage ride."

Buckle up, fellow time travelers! Ever wondered about the mysterious symphony hidden beneath the hood of your vintage 1978 K10? Well, prepare for a riveting journey into the behind-the-scenes orchestra of your truck's personality—the horn wiring diagram! Picture this: a labyrinth of wires, a roadmap of honks, and a touch of automotive mischief waiting to be unveiled. Now, with an insider's guide to the whimsical world of electrical connectivity, we're about to demystify the symphonic secrets that make your K10's horn sing, or perhaps, tell a few electrical jokes along the way. So, grab your toolkit and a sense of humor, because this isn't your typical wiring diagram tale—it's a journey into the electrifyingly comical heart of your 1978 K10!

Top 10 important point for '1978 K10 Horn Wiring Diagram'

  1. Introduction to the 1978 K10 Electrical System
  2. Understanding the Role of the Horn Wiring Diagram
  3. Identifying Key Components in the Wiring Layout
  4. Professional Tips for Safe Electrical Diagnosis
  5. Common Issues: Troubleshooting the Horn Circuit
  6. Proper Tools and Equipment for Wiring Inspection
  7. Interpreting Symbols and Codes in the Diagram
  8. Step-by-Step Guide to Horn Wiring Repairs
  9. Ensuring Compliance with Safety Standards
  10. Expert Insights: Maintenance for Optimal Horn Performance

Several Facts that you should know about '1978 K10 Horn Wiring Diagram'.

Unveiling the 1978 K10 Electrical Landscape

1978 K10 Electrical System

Welcome to the intricate world of automotive electronics! In this exploration, we will dissect the 1978 K10 electrical system, focusing on the unsung hero—the horn wiring diagram. As we embark on this journey, be prepared for a revelation of the unseen network that brings your classic truck to life.

The Horn Wiring Diagram: A Blueprint of Sound

Horn Wiring Diagram

Meet the maestro behind the scenes—the horn wiring diagram. Much more than a maze of lines, it's the blueprint orchestrating the symphony of honks in your 1978 K10. Our detailed exploration begins by understanding the critical role it plays in the grand composition of your truck's auditory identity.

Decoding Key Components in the Wiring Tapestry

Wiring Components

Time to shine a light on the stars of the show! This section delves into the various components that form the intricate tapestry of the horn wiring diagram. From relays to switches, we'll unravel the mystery behind each element, providing you with a comprehensive view of your 1978 K10's electrical ensemble.

Professional Tips for Safe Electrical Diagnosis

Electrical Diagnosis

Navigating the electrical landscape requires finesse and caution. Here, we share professional insights on safely diagnosing issues within your 1978 K10's horn wiring diagram. Armed with knowledge, you'll approach troubleshooting with the precision of a seasoned technician.

Common Issues: Troubleshooting the Horn Circuit

Troubleshooting Horn Circuit

No system is without its quirks. We highlight common issues that may plague your K10's horn circuit and guide you through effective troubleshooting techniques. Get ready to tackle challenges head-on as we demystify the glitches that might interrupt your truck's melodious communication.

The Toolbox: Essential Equipment for Wiring Inspection

Wiring Inspection Tools

Every professional needs the right tools for the job. Here, we showcase the essential toolkit for inspecting and maintaining your 1978 K10's wiring. From multimeters to wiring diagrams, these tools are your companions in ensuring a smooth and efficient diagnostic process.

Interpreting Symbols and Codes in the Diagram

Wiring Diagram Symbols

Crack the code! This section delves into the language of symbols and codes within the horn wiring diagram. By the end, you'll be fluent in interpreting these visual cues, empowering you to comprehend the nuances of your K10's electrical communication.

Step-by-Step Guide to Horn Wiring Repairs

Wiring Repairs

Ready to roll up your sleeves? Our step-by-step guide takes you through the intricacies of horn wiring repairs. Whether it's a loose connection or a faulty relay, follow along as we walk you through the process, ensuring your 1978 K10 hits the right notes every time.

Ensuring Compliance with Safety Standards

Safety Standards

Safety first! We emphasize the importance of adhering to safety standards during any electrical work. From protective gear to cautious handling, this section provides a comprehensive guide to maintaining a secure environment while navigating the complexities of your K10's horn wiring diagram.

Expert Insights: Maintenance for Optimal Horn Performance

Horn Maintenance

Our journey concludes with expert insights on maintaining optimal horn performance. Discover the best practices for long-term care, ensuring that your 1978 K10 continues to announce its presence with a resounding and reliable honk. Stay tuned for a harmonious driving experience!

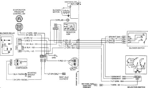
Understanding Your 1978 K10 Horn Wiring Diagram

Welcome to the comprehensive guide on unraveling the mysteries of your 1978 K10's horn wiring diagram. Whether you're a seasoned DIY enthusiast or a novice looking to dive into the intricacies of automotive electronics, this step-by-step instruction manual will be your roadmap to deciphering the electrical landscape of your classic truck. So, let's roll up our sleeves and embark on this enlightening journey.

The Blueprint of Sound

1978 K10 Electrical System

To kick things off, let's understand the significance of the horn wiring diagram in the symphony of your 1978 K10. This document serves as the blueprint, guiding the electrical current through a maze of wires to produce that familiar honk. Much like a musical score, each line and symbol has a specific role in orchestrating the melodious sound that announces your presence on the road.

Deciphering Key Components

Wiring Components

Before we delve into the actual diagram, let's familiarize ourselves with the key components that play a crucial role in this electrical ensemble. Picture this as meeting the musicians before the concert—the relay, the switch, and various connectors all have their designated spots. Understanding these components is essential as they form the backbone of your 1978 K10's horn wiring system.

Tools of the Trade

Wiring Inspection Tools

Now that we know the players, it's time to gather the tools required for the operation. A reliable toolkit is your best companion when venturing into the realm of wiring diagnostics. From multimeters to wire strippers, having the right tools at your disposal ensures a smooth and efficient inspection process. Think of it as preparing for surgery—you wouldn't want to be without your scalpel.

Safe Electrical Diagnosis

Electrical Diagnosis

Safety first! As we proceed with the diagnosis, it's crucial to prioritize safety. Before diving into the wiring, disconnect the battery to avoid any electrical mishaps. Also, make sure you are equipped with the necessary personal protective equipment (PPE). These precautions create a secure environment for your exploration into the heart of your 1978 K10's electrical system.

Navigating the Diagram

Horn Wiring Diagram

Now comes the moment of truth—the actual horn wiring diagram. It may look like a complex network of lines and symbols at first, but fear not! We'll guide you through the process of navigating this map. Pay close attention to the symbols representing relays, switches, and connections. Each line signifies the path of electrical current, leading us to the source of the issue or the component that needs attention.

Troubleshooting Common Issues

Troubleshooting Horn Circuit

As with any system, your 1978 K10's horn wiring may encounter common issues. From a malfunctioning relay to a loose connection, troubleshooting is a systematic process of elimination. Refer to the diagram as you go along, using your multimeter to test continuity and voltage. This step-by-step approach will help you identify and resolve the glitches that may be interrupting the harmonious communication of your truck's horn.

Interpreting Symbols and Codes

Wiring Diagram Symbols

Think of the symbols and codes in the diagram as the language of your 1978 K10's electrical system. Each symbol conveys specific information about a component or connection. Take the time to familiarize yourself with these symbols, and soon you'll be fluent in interpreting the intricate details of the wiring diagram. This knowledge is key to understanding the nuances of your truck's communication network.

Step-by-Step Wiring Repairs

Wiring Repairs

Armed with a clear understanding of the diagram and the tools needed, it's time to embark on the actual repairs. Whether it's a frayed wire or a faulty relay, our step-by-step guide will walk you through the process. Remember to work methodically, double-checking your steps as you go. By the end of this journey, you'll have not only resolved the issue but also gained valuable insights into the inner workings of your 1978 K10's horn system.

Maintenance for Optimal Performance

Horn Maintenance

Our exploration concludes with a focus on maintenance. After all, prevention is the best cure. We'll share expert insights on keeping your 1978 K10's horn system in optimal condition. From regular inspections to addressing potential issues before they escalate, these maintenance tips ensure that your truck continues to announce its presence with a resounding honk for years to come.

As you venture into the realm of your 1978 K10's horn wiring diagram, remember that knowledge is your greatest ally. Take your time, follow the instructions diligently, and soon you'll be navigating the electrical landscape of your classic truck with confidence. Happy honking!

Another point of view about '1978 K10 Horn Wiring Diagram'.

1. Imagine stepping into a time capsule, transported to the groovy vibes of 1978, where the heart of your K10 beats to the rhythm of its horn wiring diagram.

2. The diagram is like a musical score, with lines and symbols conducting an electrifying orchestra that culminates in that iconic honk, announcing your presence with retro flair.

3. As you explore the wiring diagram, think of it as decoding the cryptic language of a bygone era, where relays and switches play the roles of secret agents in the automotive espionage of sound.

4. It's a journey into the unknown, a fusion of technology and nostalgia, where each twist and turn in the wiring is a step closer to unveiling the hidden magic of your 1978 K10's communication network.

5. Picture yourself as the detective of the automotive world, armed with tools instead of a magnifying glass, unraveling the mysteries of the wiring landscape like a skilled investigator.

6. The diagram becomes your treasure map, guiding you through a labyrinth of wires and connections, leading to the pot of gold at the end—the sweet, harmonious honk of your K10's horn.

7. In this creative journey, every symbol and code in the diagram is like a hieroglyphic, telling a story of automotive evolution and the ingenious engineering of a classic truck.

8. As you troubleshoot common issues, it's not just about fixing the horn; it's about restoring a piece of history, preserving the symphonic soul of your 1978 K10.

9. Embrace the quirks and challenges, for within them lies the opportunity to connect with the spirit of a bygone era and emerge victorious with a honk that echoes through time.

10. So, put on your creative hat, envision the electrical landscape as a canvas, and paint a masterpiece of honks and hoots that resonate with the spirit of your vintage 1978 K10.

Conclusion : Hear That Roar: Unveiling the 1978 K10 Horn Wiring Diagram for Classic Truck Enthusiasts!.

As we conclude this enlightening journey into the intricacies of the 1978 K10 horn wiring diagram, consider yourself armed with the knowledge to decipher the electrical symphony beneath the hood of your classic truck. Unlocking the secrets of this vintage masterpiece isn't just about fixing a horn; it's about understanding the very language your K10 speaks. The wiring diagram serves as a time portal, connecting you to the era when automotive design was a blend of functionality and artistry.

So, the next time you hear that distinctive honk echoing through time, appreciate it as more than just a sound—it's a testament to the craftsmanship of 1978, a nod to the engineers who designed a system that continues to resonate. Whether you're a seasoned DIYer or a curious enthusiast, the 1978 K10 horn wiring diagram is your guide to not just repairing, but relishing the vintage charm embedded in every wire and connection. In the world of classic trucks, understanding the language of the wiring diagram is akin to decoding a cultural artifact, revealing the secrets that make your K10 a rolling time capsule. Happy honking!

Question and answer Hear That Roar: Unveiling the 1978 K10 Horn Wiring Diagram for Classic Truck Enthusiasts!

Questions & Answer :

People Also Ask About '1978 K10 Horn Wiring Diagram'

  • Q1: What is a horn wiring diagram?

    A1: A horn wiring diagram is a visual representation of the electrical connections in your vehicle's horn system. It illustrates how the various components, like relays and switches, are interconnected to make the horn functional.

  • Q2: Why is it essential to understand the 1978 K10 horn wiring diagram?

    A2: Understanding the wiring diagram is crucial for diagnosing and fixing issues with your horn. It empowers you to trace the electrical path, identify problems, and ensures that you can enjoy the full functionality of your 1978 K10's horn.

  • Q3: Can I fix horn issues without knowledge of the wiring diagram?

    A3: While some simple issues might be resolved without delving into the wiring diagram, a comprehensive understanding allows for more accurate troubleshooting. It's like having a roadmap that guides you to the heart of the problem, saving time and effort.

  • Q4: Are there common problems with the 1978 K10 horn system?

    A4: Yes, common issues include faulty relays, loose connections, or damaged wiring. The wiring diagram is instrumental in identifying these issues, making the troubleshooting process smoother.

  • Q5: What tools do I need to work with the horn wiring diagram?

    A5: Basic tools include a multimeter, wire strippers, and a wiring diagram itself. These tools help in inspecting, testing, and understanding the components of the horn system.

Feel free to explore the intricacies of your 1978 K10's horn wiring diagram, and remember, a little knowledge can go a long way in keeping your classic truck's horn in perfect harmony.

Keywords : '1978 K10 Horn Wiring Diagram'
Share This :